他們都在搜:過濾袋過濾器全自動反沖洗過濾器空氣過濾器袋式過濾器
隨著環保政策日益嚴格,汽車制造業作為產污大戶之一,不斷地改進生產原料、工藝等以適應新的環保要求。今天,小編就帶大家整理一下汽車整車制造行業《重污染天氣應急減排措施制定技術指南》新規定要點,希望能為汽車行業廢氣處理帶來一點啟發。
一、適用范圍
此部分簡述了本規定的適用范圍,即現有汽車整車制造排污單位涂裝工序或生產設施。
二、生產工藝
此部分講述了主要的生產工藝、原輔材料、能源等
三、主要污染物產排環節
此部分指出了汽車制造過程中VOCs(揮發性有機物)的主要來源,即電泳底漆及烘干、涂膠及烘干、中涂及烘干等涂裝工序,以及涂料、稀釋劑、清洗劑、固化劑等含VOCs原輔料的使用及揮發逸散。

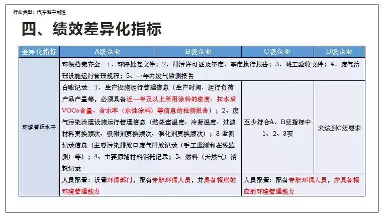
四、績效差異化指標
此部分詳細的寫出了企業評級的指標,我們可以看出,水性涂料、干式噴漆房等將成為趨勢。
五、減排措施
此部分指出,根據不同企業績效評級結果,政府將采取不同的措施,績效評級結果差的企業,生產加工將受到較大的限制與管制。

六、核查方法
此部分主要指出了企業績效評級的核查方法,即現場核查、電量分析、臺賬核查、運輸核查四大主要方法。